Konference: 2006 XIII. Jihočeské onkologické dny
Kategorie: Zhoubné nádory prsu
Téma: Postery
Číslo abstraktu: 039
Autoři: MUDr. Petr Rychlík
Úvod:
Ozáření celého prsu je naprosto nezbytnou součástí konzervativní léčby karcinomu prsu. Méně jasná je role doplnění dávky takzvaného boostu přímo do nádorového lůžka. Pokud je naprostá jistota, že bezpečnostní lem zdravé tkáně kolem excidovaného tumoru je dostatečně velký, nemusí být boost nezbytný.
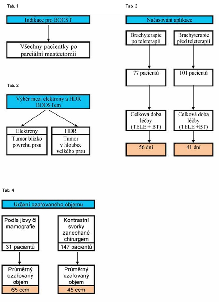
Na našem oddělení indikujeme boost ( tab. 1) téměř rutinně jako integrální součást ozáření prsu u většiny pacientek, které podstoupily parciální mastectomii pro zhoubný tumor.
Boost provádíme dvěma způsoby buď elektronovým ozářením nebo HDR brachyterapií. Techniku HDR aplikací jsme postupně vylepšovali až k níže popsanému současnému standardu.
NAŠE SOUČASNÁ TECHNIKA OZAŘOVÁNÍ PO PARCIÁLNÍ MASTECTOMII:

Obr. 1-3
A) TELETERAPIE:
Celý prs ozařujeme 2 tangenciálními poli, která jsou 15-20 cm dlouhá ( obr. 1).
Energie použitého X záření obvykle bývá 6 MV. Celková dávka záření tangenciálními poli je 50 Gy, jednotlivá dávka je 2 Gy. Podle tvaru hrudníku bývá v ozařovaném objemu zahrnuta různě velká část plicní tkáně a žeber.
Pokud to prognostické faktory vyžadují, přidáváme třetí přímé pole na oblast nadklíčkových a axilárních uzlin (obr. 2 ). U tohoto pole směřovaného na uzliny je celková dávka 45 Gy a jednotlivá dávka 1,8 Gy.
B) BOOST:
Doplnění dávky do nádorového lůžka (obr. 3) provádíme prakticky u všech pacientek a to buď elektrony (dříve dávkou
5x2 Gy, nyní dávkou 8x2 Gy), či HDR punkturou ( dávka 1x 10 Gy).
Zda užijeme elektrony či punkturu závisí na velikosti prsu a lokalizaci lůžka tumoru v něm. Pokud je prs malý a lůžko tumoru blízko kůže, dáváme přednost elektronovému ozáření. Pokud tumor ležel v hloubce velkého prsu, dáváme přednost HDR punktuře (tab. 2).
Rozhodnutí, jakou techniku zvolíme, jsme dříve činili podle mamografie, nyní podle lokalizace kontrastních svorek, které chirurg po parciální mastectomii ponechal v lůžku tumoru.
POPIS HDR IMPLANTACE:
Načasování aplikací (tab. 3):
Z počátku jsme prováděli HDR punktury až po ukončení zevního ozařování. Rozvoj akutní dermatitidy po zevním záření však obvykle pozdržel aplikaci brachyterapie tak, že se implantace prováděla průměrně 16 dní po ukončení zevního ozařování. Tato negativní zkušenost nás přivedla k tomu, že nyní aplikujeme brachyterapii většinou před započetím zevního záření.
Punkturu provádíme obvykle v pátek a zevní ozařování začíná hned následující pondělí.
Tento způsob ozáření umožňuje výrazně zkrátit celkovou dobu ozáření ( interval mezi brachyterapií a zevním zářením jsou obvykle jen 2 dny) a přesto je velmi dobře tolerován.
Určení ozařovaného objemu (tab. 4):
Původně jsme určovali přesnou oblast HDR boostu podle 3 údajů: 1) podle diagnostické mamografie před chirugickou léčbou, 2) podle chirurgova popisu umístění tumoru v prsu a 3) podle průběhu jizvy po parciální mastectomii na kůži.
Přesné určení umístění HDR boostu bylo komplikováno faktem, že v Jihočeském kraji bylo celkem 8 nezávislých chirurgických pracovišť, které prováděly konservativní mastectomie u pacientek s tumorem prsu. Každé z těchto pracovišť užívalo jinou operační techniku, vedoucí k odlišné pooperační deformaci prsu. Abychom zvýšili jistotu, že brachyterapeutický boost bude aplikován skutečně do oblasti původního lůžka tumoru, museli jsme punkturou vždy ozářit poměrně rozsáhlé oblasti prsu často větší než jeden kvadrant. Tím samozřejmě výrazně rostlo riziko vzniku poiradiačních komplikací plicních i prsních fibróz, poiradiačních fraktur žeber i špatných kosmetických výsledků. Přitom riziko, že boostem mineme původní oblast lůžka tumoru nebylo zcela vyloučeno.
Proto jsme se domluvili s chirurgickými pracovišti v regionu, že budou lokalizaci tumorosního lůžka během operace označovat pomocí kontrastních svorek. Obvykle pacientku indikujeme k brachyterpii, když je lůžko označeno 3 až 6 svorkami, jen výjimečně se spokojíme i s menším množstvím.
Aplikovaná dávka HDR brachyterapií: 10 Gy.
Provedení aplikace:
HDR punkturu prsu provádíme zásadně v celkové narkóze a pod přímou RTG kontrolou pomocí C ramene. Cílový objem a dávku na kůži a žebra určujeme ze dvou na sebe kolmých RTG snímků.
Celková doba výkonu ( vlastní punktury, výpočtu i ozáření ) trvá cca 1,5 hodiny.
VÝSLEDKY:
V tomto sdělení jsou zpracovány výsledky lokální léčby 178 pacientek, u kterých jsme použili HDR brachyterapii jako součást adjuvantního ozáření po parciální mastectomii pro karcinom prsu časného stadia v letech 1993 až 2002.
U 77 pacientek jsme použili HDR brachyterapii až po aplikaci zevního záření. Rozvoj poiradiační dermatitidy po zevním záření obvykle vedl k odložení HDR aplikace. Průměrný čas mezi ukončením zevního záření a vlastní HDR aplikací byl kolem
16 dní a celkový čas léčby (od započetí plánování teleterapie do provedení HDR implantace) byl 56 dní.
U 101 pacientek jsme provedli HDR aplikaci před započetím zevního záření. Protože interval mezi HDR aplikací a započetím zevního záření byl pouhé 2 dny a HDR implantace byla prováděna během plánování teleterapie, byla celková doba záření zkrácena na pouhých 41 dní.
U 31 pacientek byla oblast boostu určena pouze podle preoperativní mamografie, chirurgova popisu původního uložení tumoru a průběhu jizvy. U této skupiny pacientů byl průměrný objem HDR aplikace 65 ccm.
U 147 pacientek byla oblast brachyterapeutického boostu určena pomocí kontrastních svorek zanechaných chirurgem a označujících původní tumorosní lůžko. U této skupiny pacientek byl průměrný objem HDR aplikace pouze 41 ccm.
U celé popsané skupiny 178 pacientek jsme pozorovali pouze 2 lokální recidivy v místě uložení původního tumoru. Jedna pacientka měla po léčbě recidivující záněty prsu, pro které nakonec musela být provedena ablace.
ZÁVĚR:
1. HDR brachyterapie provedená před teleterapií zkrátila průměrnou ozařovací dobu z 56 dní na 41 dní.
2. Určovaní tumorosního lůžka pomocí kontrastních svorek nám umožnilo zmenšit průměrný ozařovaný objem při HDR
punkturách z 65 ccm na pouhých 45 ccm.
Ozáření celého prsu je naprosto nezbytnou součástí konzervativní léčby karcinomu prsu. Méně jasná je role doplnění dávky takzvaného boostu přímo do nádorového lůžka. Pokud je naprostá jistota, že bezpečnostní lem zdravé tkáně kolem excidovaného tumoru je dostatečně velký, nemusí být boost nezbytný.
Na našem oddělení indikujeme boost ( tab. 1) téměř rutinně jako integrální součást ozáření prsu u většiny pacientek, které podstoupily parciální mastectomii pro zhoubný tumor.
Boost provádíme dvěma způsoby buď elektronovým ozářením nebo HDR brachyterapií. Techniku HDR aplikací jsme postupně vylepšovali až k níže popsanému současnému standardu.
NAŠE SOUČASNÁ TECHNIKA OZAŘOVÁNÍ PO PARCIÁLNÍ MASTECTOMII:

Obr. 1-3
A) TELETERAPIE:
Celý prs ozařujeme 2 tangenciálními poli, která jsou 15-20 cm dlouhá ( obr. 1).
Energie použitého X záření obvykle bývá 6 MV. Celková dávka záření tangenciálními poli je 50 Gy, jednotlivá dávka je 2 Gy. Podle tvaru hrudníku bývá v ozařovaném objemu zahrnuta různě velká část plicní tkáně a žeber.
Pokud to prognostické faktory vyžadují, přidáváme třetí přímé pole na oblast nadklíčkových a axilárních uzlin (obr. 2 ). U tohoto pole směřovaného na uzliny je celková dávka 45 Gy a jednotlivá dávka 1,8 Gy.
B) BOOST:
Doplnění dávky do nádorového lůžka (obr. 3) provádíme prakticky u všech pacientek a to buď elektrony (dříve dávkou
5x2 Gy, nyní dávkou 8x2 Gy), či HDR punkturou ( dávka 1x 10 Gy).
Zda užijeme elektrony či punkturu závisí na velikosti prsu a lokalizaci lůžka tumoru v něm. Pokud je prs malý a lůžko tumoru blízko kůže, dáváme přednost elektronovému ozáření. Pokud tumor ležel v hloubce velkého prsu, dáváme přednost HDR punktuře (tab. 2).
Rozhodnutí, jakou techniku zvolíme, jsme dříve činili podle mamografie, nyní podle lokalizace kontrastních svorek, které chirurg po parciální mastectomii ponechal v lůžku tumoru.
POPIS HDR IMPLANTACE:
Načasování aplikací (tab. 3):
Z počátku jsme prováděli HDR punktury až po ukončení zevního ozařování. Rozvoj akutní dermatitidy po zevním záření však obvykle pozdržel aplikaci brachyterapie tak, že se implantace prováděla průměrně 16 dní po ukončení zevního ozařování. Tato negativní zkušenost nás přivedla k tomu, že nyní aplikujeme brachyterapii většinou před započetím zevního záření.
Punkturu provádíme obvykle v pátek a zevní ozařování začíná hned následující pondělí.
Tento způsob ozáření umožňuje výrazně zkrátit celkovou dobu ozáření ( interval mezi brachyterapií a zevním zářením jsou obvykle jen 2 dny) a přesto je velmi dobře tolerován.
Určení ozařovaného objemu (tab. 4):
Původně jsme určovali přesnou oblast HDR boostu podle 3 údajů: 1) podle diagnostické mamografie před chirugickou léčbou, 2) podle chirurgova popisu umístění tumoru v prsu a 3) podle průběhu jizvy po parciální mastectomii na kůži.
Přesné určení umístění HDR boostu bylo komplikováno faktem, že v Jihočeském kraji bylo celkem 8 nezávislých chirurgických pracovišť, které prováděly konservativní mastectomie u pacientek s tumorem prsu. Každé z těchto pracovišť užívalo jinou operační techniku, vedoucí k odlišné pooperační deformaci prsu. Abychom zvýšili jistotu, že brachyterapeutický boost bude aplikován skutečně do oblasti původního lůžka tumoru, museli jsme punkturou vždy ozářit poměrně rozsáhlé oblasti prsu často větší než jeden kvadrant. Tím samozřejmě výrazně rostlo riziko vzniku poiradiačních komplikací plicních i prsních fibróz, poiradiačních fraktur žeber i špatných kosmetických výsledků. Přitom riziko, že boostem mineme původní oblast lůžka tumoru nebylo zcela vyloučeno.
Proto jsme se domluvili s chirurgickými pracovišti v regionu, že budou lokalizaci tumorosního lůžka během operace označovat pomocí kontrastních svorek. Obvykle pacientku indikujeme k brachyterpii, když je lůžko označeno 3 až 6 svorkami, jen výjimečně se spokojíme i s menším množstvím.
Aplikovaná dávka HDR brachyterapií: 10 Gy.
Provedení aplikace:
HDR punkturu prsu provádíme zásadně v celkové narkóze a pod přímou RTG kontrolou pomocí C ramene. Cílový objem a dávku na kůži a žebra určujeme ze dvou na sebe kolmých RTG snímků.
Celková doba výkonu ( vlastní punktury, výpočtu i ozáření ) trvá cca 1,5 hodiny.
VÝSLEDKY:
V tomto sdělení jsou zpracovány výsledky lokální léčby 178 pacientek, u kterých jsme použili HDR brachyterapii jako součást adjuvantního ozáření po parciální mastectomii pro karcinom prsu časného stadia v letech 1993 až 2002.
U 77 pacientek jsme použili HDR brachyterapii až po aplikaci zevního záření. Rozvoj poiradiační dermatitidy po zevním záření obvykle vedl k odložení HDR aplikace. Průměrný čas mezi ukončením zevního záření a vlastní HDR aplikací byl kolem
16 dní a celkový čas léčby (od započetí plánování teleterapie do provedení HDR implantace) byl 56 dní.
U 101 pacientek jsme provedli HDR aplikaci před započetím zevního záření. Protože interval mezi HDR aplikací a započetím zevního záření byl pouhé 2 dny a HDR implantace byla prováděna během plánování teleterapie, byla celková doba záření zkrácena na pouhých 41 dní.
U 31 pacientek byla oblast boostu určena pouze podle preoperativní mamografie, chirurgova popisu původního uložení tumoru a průběhu jizvy. U této skupiny pacientů byl průměrný objem HDR aplikace 65 ccm.
U 147 pacientek byla oblast brachyterapeutického boostu určena pomocí kontrastních svorek zanechaných chirurgem a označujících původní tumorosní lůžko. U této skupiny pacientek byl průměrný objem HDR aplikace pouze 41 ccm.
U celé popsané skupiny 178 pacientek jsme pozorovali pouze 2 lokální recidivy v místě uložení původního tumoru. Jedna pacientka měla po léčbě recidivující záněty prsu, pro které nakonec musela být provedena ablace.
ZÁVĚR:
1. HDR brachyterapie provedená před teleterapií zkrátila průměrnou ozařovací dobu z 56 dní na 41 dní.
2. Určovaní tumorosního lůžka pomocí kontrastních svorek nám umožnilo zmenšit průměrný ozařovaný objem při HDR
punkturách z 65 ccm na pouhých 45 ccm.

Datum přednesení příspěvku: 21. 10. 2006
